
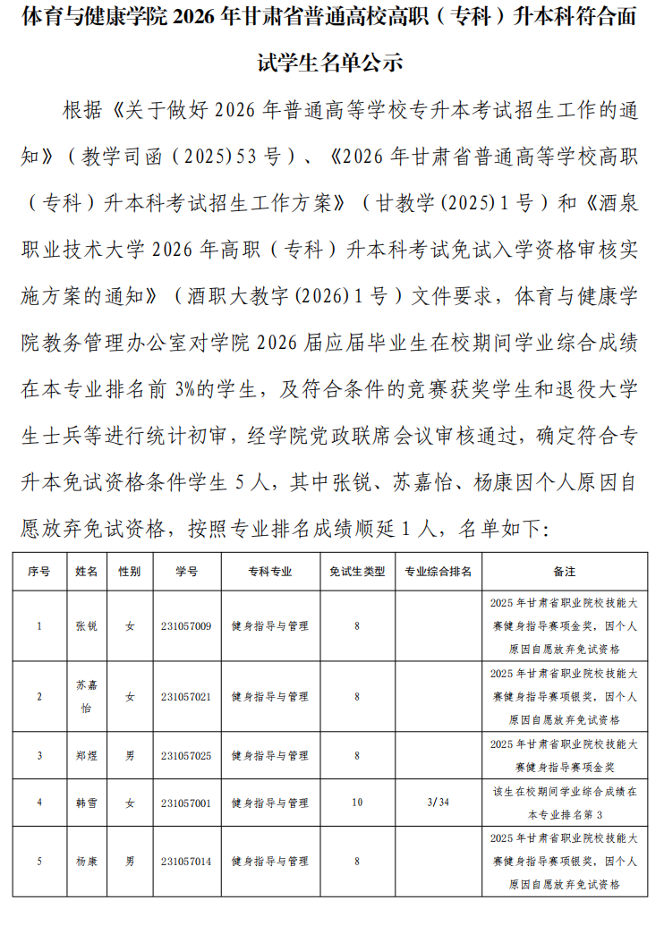
体育与健康学院2026年甘肃省普通高校高职(专科)升本科符合面试学生名单公示
发布时间:2026-01-26 16:00:00 作者:本站编辑 阅读量:51
发布时间:2026-01-26 16:00:00 | 阅读量:51

版权所有:酒泉职业技术学院体育与健康学院 公安备案号:62090202000072 网站备案号:陇ICP备05004111
地址:酒泉市肃州区解放路66号 邮编:735000
版权所有:酒泉职业技术学院体育工作部


版权所有:酒泉职业技术学院体育与健康学院 公安备案号:62090202000072 网站备案号:陇ICP备05004111
地址:酒泉市肃州区解放路66号 邮编:735000
版权所有:酒泉职业技术学院体育工作部